📈Reward Model
Introduction
In order for the vision behind Nine Chronicles to come to life, a reward model that rewards players for their participation and engagement has to be present. The Nine Chronicles ecosystem integrates various mechanisms to maintain the necessary sustainability and allow growth for the players.
Basic mechanism

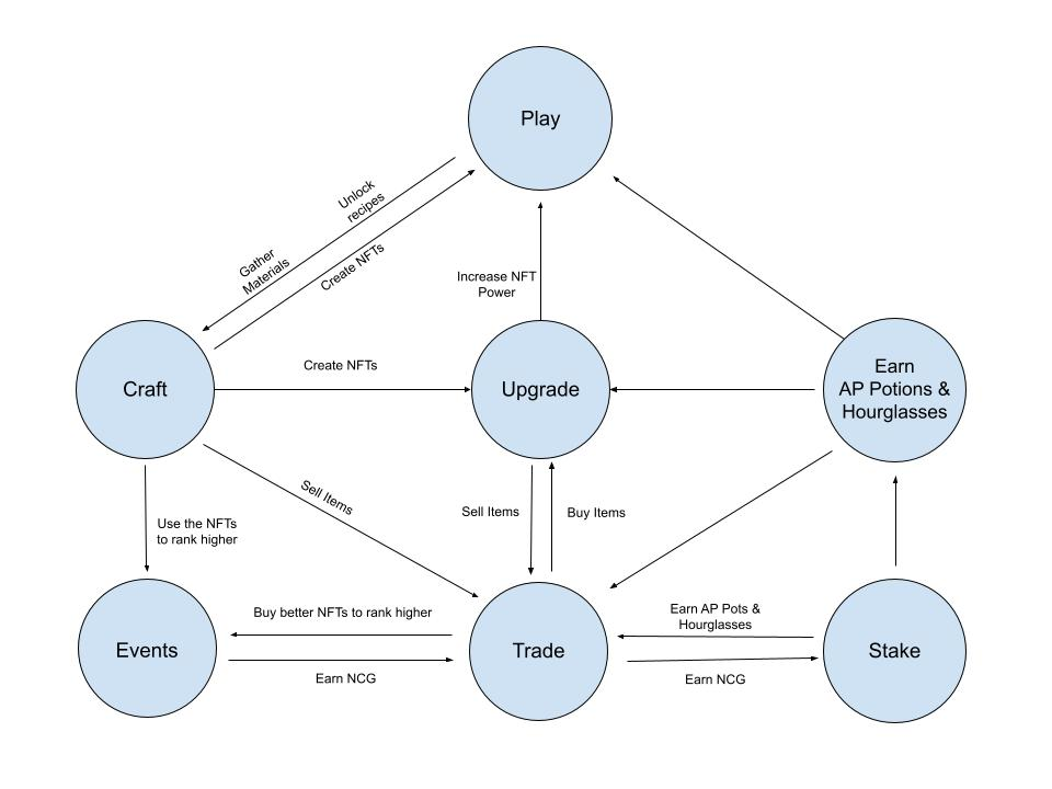
Players play through the battle to gather materials and unlock new, stronger recipes. They can then craft new items which they can either use to continue progressing in the battle, use in the various Events to get better rewards, or list for sale in the Market. If a player is unable to further progress in the battle they can immediately purchase stronger items through the market or upgrade their items to continue growing stronger.
The are various ways to approach the reward model of Nine Chronicles. Some players choose to optimize their earnings by elaborate trading while others strive to stay on the top of the leaderboard and get the best rewards during the events. Players can change their course of action throughout their Nine Chronicles journey following the quickly changing landscape that is the open economy of Nine Chronicles.
Reward Details

Before PoS
Block Rewards
In the PoW system, users provided computing power to verify game transactions and create new blocks, receiving rewards in return.
They received 10 NCG as a reward per block.
Staking Rewards
Through NCG staking (Monster Collection), users could receive various items as rewards, such as AP Potions, Hourglasses, Golden Leaf Runes, Golden Dust, and Ruby Dust.
After PoS
Block Rewards
With the transition from PoW to PoS, block rewards are planned to be reduced.
In the PoS system, users receive rewards by staking NCG. This requires less computing power, and users can earn additional NCG through staking.
Staking Rewards
The rewards for NCG staking (Monster Collection) will be adjusted upwards in line with the transition to PoS. (For example, ETH staking rewards increased by 3.3% after the PoS transition.)
After transitioning to PoS, the circulation structure of the NCG used by users has become more important. Thus, part of the NCG used by users will be burned, and the remainder will be redistributed to staking users.
Other Rewards
Rewards will also be provided to guilds and validators to ensure that more rewards are distributed to various participants within the game ecosystem.
Summary of Key Differences
In the PoW system, rewards were primarily given based on the provision of computing power, but after transitioning to the PoS system, rewards through staking have been enhanced, making the forms and distribution of rewards more diverse.
The transition from PoW to PoS aims to reduce block rewards while expanding the scope of rewards so that users can receive rewards through various activities.
Through these changes, Nine Chronicles aims to increase the sustainability of the game, provide a richer reward experience to users, and efficiently manage the game ecosystem.
Last updated
Was this helpful?